本站讯 “我只是为嘎查守护权属明确的草场,怎么就成了罪犯?”2025年12月16日,内蒙古呼伦贝尔市新巴尔虎左旗甘珠尔嘎查原嘎查达侯志平,手持两份边界重叠却均被政府认可的草原所有权证,声音沙哑却目光坚定。他介绍说:这场始于2019年的草场纠纷,本是行政确权混乱埋下的隐患,却在旗领导主持的协调会后,演变为针对牧民村官的刑事追诉。五年间,一审、发回重审、二审的司法轮回中,“双证并行”的权属迷局与“会议定调”的司法乱象交织,不仅让侯志平身陷冤屈,更直指权力干预司法、行政确权失范的深层症结。

行政确权乱象:两证并行制造嘎查矛盾
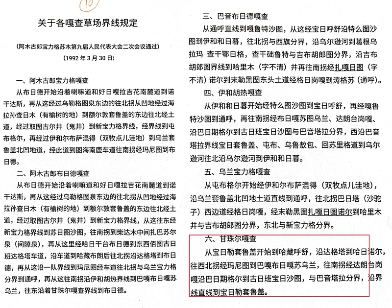
侯志平的无罪辩护,始终锚定在一份不容置疑的权属基础上。1992年,阿木古郎宝力格苏木第九届人民代表大会二次会议通过了《关于各嘎查草场界线规定》,清晰划定了甘珠尔嘎查的草场范围;1997年,旗政府为该嘎查颁发草原所有权证,边界坐标与文字描述明确,且与相邻嘎查权属证明无冲突,此后二十余年未发生权属争议。


然而,一份新的草原证却打破了这份平静。2020年,旗政府在未撤销1997年旧证的前提下,向相邻嘎查颁发了新的草原所有权证,两份证件划定的草场范围被认为出现明显重叠。令人费解的是,旗政府既不否定旧证的法律效力,也不明确新证的边界修正依据,任由“一草两证”的局面持续。这种行政确权的模糊操作,直接点燃了两嘎查间的草场争端——相邻嘎查依据新证主张权利,甘珠尔嘎查则坚守旧证与人大决议划定的传统边界,侯志平作为嘎查负责人,自然成为维护本村利益的核心人物。


“政府划界不清,却让牧民为矛盾买单。”侯志平的辩护律师直言:上世纪90年代当地集体草场“圈地护权”成普遍现象,甘珠尔嘎查因是苏木政府所在地,未发放个人草场使用权证,只有集体草原证,侯志平父亲与7名牧民为防止集体草场被侵占,在本村权属范围内圈占草场,且始终闲置未盈利、未限制本村牧民使用,侯志平还多次提议政府统一分配草场。但这份基于合法权属的维权行为,却在后续诉讼中被当作“犯罪事实”给其定罪。

更值得关注的是,2021年,呼伦贝尔市中级法院作出的(2021)内07行初11号行政判决书,曾再次确认了这一权属事实。内蒙古高级法院作出的(2021)内行终584号行政判决书虽然撤销了该11号行政判决书,新巴尔虎左旗政府胜诉,不需要就两个嘎查的草原划界争议重新作出裁决,但是这个584号行政判决书同样没有否定旗政府1997年颁发的甘珠尔嘎查草原所有权证。
“两证都有效,边界却重叠,这本身就是行政行为的漏洞。”法律界人士指出,行政确权的混乱是纠纷的根源,而这份根源性错误,却被后续的刑事追诉所掩盖。
权力干预司法?协调会定调“未查先判”?
如果说“双证并行”是纠纷的导火索,那么2019年8月13日的一场协调会,则直接将侯志平推向了刑事被告席。彼时,草场纠纷尚未进入侦查程序,案件卷宗尚未形成,旗委某领导却主导召开协调会,提前给案件“定性”。

检察院卷宗中的一份会议记录显示,该领导主观推断“集体草场损失可能构成侵占罪”,号召参会人员“统一思想立案”,还无端猜测“侯志平若潜逃会导致嘎查班子瘫痪,影响社会稳定”。参会的旗公安局一位刑警大队长则坦言“对新法律概念把握不准”,却明确表示“必须有一项罪名,构成寻衅滋事罪即可立案侦查”;旗公安局一位副局长更是直接表态“按照旗委指示,明天开始立案侦查”。
更荒唐的是,这位副局长在会议上还指责侯志平“多次与他人发生口角,肆意剪断牧民拉草绳子”,但辩护律师调查的实际情况却是,剪绳、横穿草场的是邻村牧民,侯志平作为嘎查达前往调解时,还主动帮对方搬运草捆,获得了对方的感谢。而这份关键会议记录,在一审庭审中被公诉人出示一半后,因发现对己方不利而紧急撤回。
“这不是侦查办案,而是‘按需定罪’。”辩护人直指核心:行政领导“定调子”、公安部门“凑罪名”,完全背离了“以事实为依据、以法律为准绳”的司法原则。在没有完整侦查、取证流程的情况下,一场协调会就提前给案件定下“有罪”基调,开启了针对侯志平的刑事追诉程序,这正是《领导干部干预司法活动、插手具体案件处理的记录、通报和责任追究规定》明确禁止的行为。
司法程序失范:五年申冤路布满荆棘
侯志平的五年申冤路,充斥着程序违法与证据拼凑的乱象。据辩护律师介绍,2020年6月,其提交委托手续时竟然遭警方官员的拒绝;次日,律师陪同侯志平办理取保候审时,竟被同一名警官带领数名持冲锋枪的特警围堵在检察院案管中心,强行带至公安局办公室,被要求“不要代理这起涉黑涉恶案件”——而该案被定为“涉黑涉恶”,却无任何事实与法律依据。
侯志平透露:一审时,公诉人曾私下表示“案件不具可诉性”,却因“上面开会施压”被迫提起公诉;一审法官也坦言“检察院推过来的案子,压力很大”。侯志平与另一名被告人本是独立案件,公诉人却“图省事”写在同一份公诉书里,导致侯志平的案件因他人翻供而被无端退补侦查,拖延数月。庭审中,公诉人还多次以“接孩子”、“探亲”为由随意中止庭审,严重影响了质证进程。

更令侯志平不解的是,为拼凑有罪证据,侦查机关竟鼓动牧民作假证,判决书中出现证人证言相互矛盾、记录时间过短疑似复制粘贴、同一时间为两人做笔录等荒唐情形。而对于相邻嘎查破坏查封草场及网围栏设施的行为,侦查机关却视而不见,未追究任何责任。最终,侯志平被以寻衅滋事罪判处有期徒刑一年缓刑两年,但此前已被羁押的8个月却未从刑期内扣除,司法矫正大队将案件退回法院后至今无变更,沦为司法笑话。
法治拷问:权力边界与司法公正的双重考验
据了解,甘珠尔嘎查全体村民得知此案真相后,均为侯志平作证,称其“一心为民、两袖清风”,无一人认为其构成犯罪。为证清白,侯志平曾多次被逼至自杀、自残,虽经抢救生还,却落下终身残疾。
其辩护律师认为:从犯罪构成来看,侯志平主观上无侵占意图,客观上未实施强拿硬要、毁损财物的行为,争议草场也未造成任何危害结果,完全不符合寻衅滋事罪的构成要件;即便后期草场权属有变更,根据“法不溯及既往”原则,也不能追溯认定早年的“圈地护权”行为有罪。
“本案本质上是民事草场纠纷,即便存在侵权,也应通过民事诉讼或行政协调解决,而非动用刑事手段‘定罪追责’。”该律师强调,行政官员为化解自身确权失误引发的矛盾,竟企图以撤销村官职务、追究刑事责任的方式“平息事端”,不仅未能解决问题,反而激化了更深层的社会矛盾。
2015年,中共中央办公厅、国务院办公厅印发的《领导干部干预司法活动、插手具体案件处理的记录、通报和责任追究规定》,早已明确禁止领导干部以开协调会等形式超越职权对案件处理提出倾向性意见。而新巴尔虎左旗的这场协调会,正是典型的违法干预司法行为;“双证并行”的行政乱象,则暴露了部分基层行政机关在权属确权工作中的不作为、乱作为。司法应是维护公平正义的最后一道防线,若任由行政权力越界干预,为定罪而定罪,无视行政确权的源头错误,损害的将是整个法治的根基。侯志平的遭遇,是个别地方权力失范的缩影,而他的执着坚持,正是对司法公正的深切期盼。
如今,此案已经过去五年了,而侯志平的申冤仍在继续。这场诉讼不仅关乎一名牧民前村官的个人清白,更拷问着基层的权力边界与司法公正。截至发稿,案件尚未有新的进展,媒体将持续关注事件的进展。(记者肖扬 杨涛)











